bat365中文官方网站
欢迎访问bat365中文官方网站网站!
bat365中文官方网站官方网站
首页
bat365中文官方网站
学院简介
机构设置
现任领导
历任领导
师资队伍
师资队伍概况
生态学系
环境科学与工程系
植物学与动物学系系
生物多样性研究院
高原湖泊生态与治理研究院
本科教学实验中心
校内外合作导师
党群工作
基层党建
工会及离退休
资料汇编
科学研究
科研进展
科研平台与实验室管理
人才培养
本科生培养
硕士生培养
文件&资料
学生工作
奖助评优
管理制度
创新创业
学生活动
合作交流
双一流建设进展
下载中心
科研助理招聘
科研助理招聘
博士后招聘
科研助理招聘
当前位置:
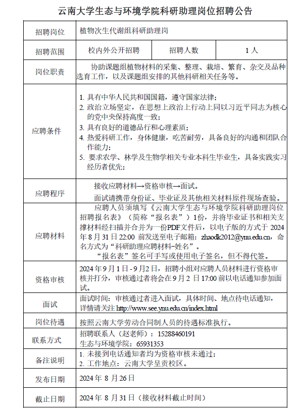
bat365中文官方网站科研助理岗位招聘公告-植物次生代谢组科研助理岗
作者:
来源:
发布时间 : 2024-08-26 11:19:06
点击量:
附件:bat365中文官方网站工会劳动合同制人员招聘报名表.doc
上一篇:
bat365中文官方网站科研助理招聘公告
下一篇:
bat365中文官方网站全球变化与生态系统生态学实验室2024年科研助理岗位综合成绩公示
回到顶部