花蜜在植物与传粉者的互作及协同演化过程中发挥着至关重要的作用。花蜜富含糖分,含糖量达干重的90% ,是许多访花动物的重要能量来源。花蜜吸引传粉动物是访花的关键,对传粉过程至关重要,能提高植物的繁殖成功率。与蒸发、重吸收和动物觅食相关的花蜜体积和糖浓度动态已经得到了广泛的关注。除了糖类外,花蜜还含有种类繁多非糖成分,如氨基酸、蛋白质、脂质和有机酸等。尽管这些非糖成分的浓度很低,但具有重要的生物功能。然而这些非糖的微量成分在花蜜中的日间动态及其与传粉者的相互关系尚未得到深入探索。
花蜜组成主要由基因表达决定,并受访花动物、非传粉生物和非生物因素的耦合影响。因此,花蜜成分的日变化可能是由多种潜在机制驱动。基于以往的研究,针对花蜜成分的日变化的驱动因素,我们提出以下几种假说,即时间积累假说、环境干扰假说、动物觅食假说、微生物定植假说及损害修复假说。
研究以早花象牙参(Roscoea cautleoides)为材料,整合传粉生物学、代谢组学和转录组学的方法,探究传粉昆虫、花蜜化学成分和蜜腺基因表达的日变化及偶联关系。结果表明,自然条件下花蜜体积在中午时达到峰值,而传粉昆虫的访问频率在下午时达到最高。套袋花的花蜜体积从上午到下午增加了约40%,但始终低于自然状态下花蜜体积。糖浓度及代谢组分析均显示花蜜中糖含量和浓度在一天中基本保持不变,但非糖化合物的含量则变化显著,表现出明显的日动态变化规律且与相关基因的表达规律一致。通过荧光定量PCR对关键基因的表达进行了验证,如花生四烯酸含量的日变化与蜜腺中RcSUZ基因的表达呈正相关,表明了非糖代谢产物与基因调控之间存在的直接联系。研究发现,早花象牙参能够在一天内迅速调整其花蜜的化学成分,以响应传粉者的行为。这些发现说明,花蜜中的非糖类化合物日变化可能一种植物应对传粉者访花的快速响应机制,并可能通过基因表达进行调控。研究首次将传粉生物学、花蜜代谢组学及蜜腺转录组学融合探索花蜜成分的日变化规律,为深入探索植物-传粉者-环境的相互作用及生态适应机制提供了新的路径。

研究结果以“Diurnal nectar secretion dynamics in Roscoea cautleoides (Zingiberaceae) reveal the role of non-sugar chemicals in plant-pollinator interaction”为题,发表在Current Plant Biology(https://doi.org/10.1016/j.cpb.2025.100443)上。bat365中文官方网站博士研究生王雯婧为本文第一作者,bat365中文官方网站赵建立研究员和中国科学院昆明植物研究所任宗昕副研究员为共同通讯作者,bat365中文官方网站研究生林雅婷、陈虹帆和黄美媛参与了本研究。本研究得云南省科技厅-大学“双一流”建设联合专项(202301BF07000-001)、国家自然科学基金(32271594)及云南省“兴滇英才支持计划”青年人才专项(YNWR-QNBJ-2019-214)的资助。

图1 一天中不同阶段柱头花粉落置(A)及花蜜体积变化(B)

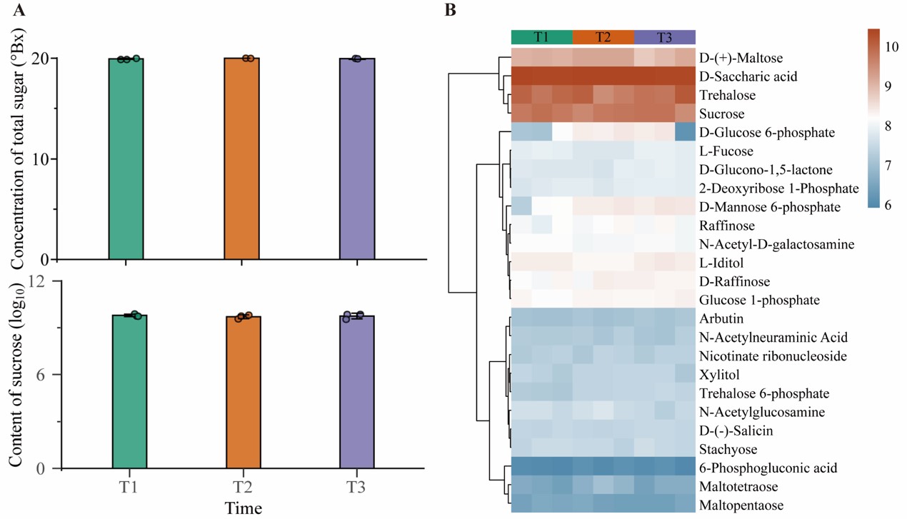
图2 一天中不同阶段含糖量的变化

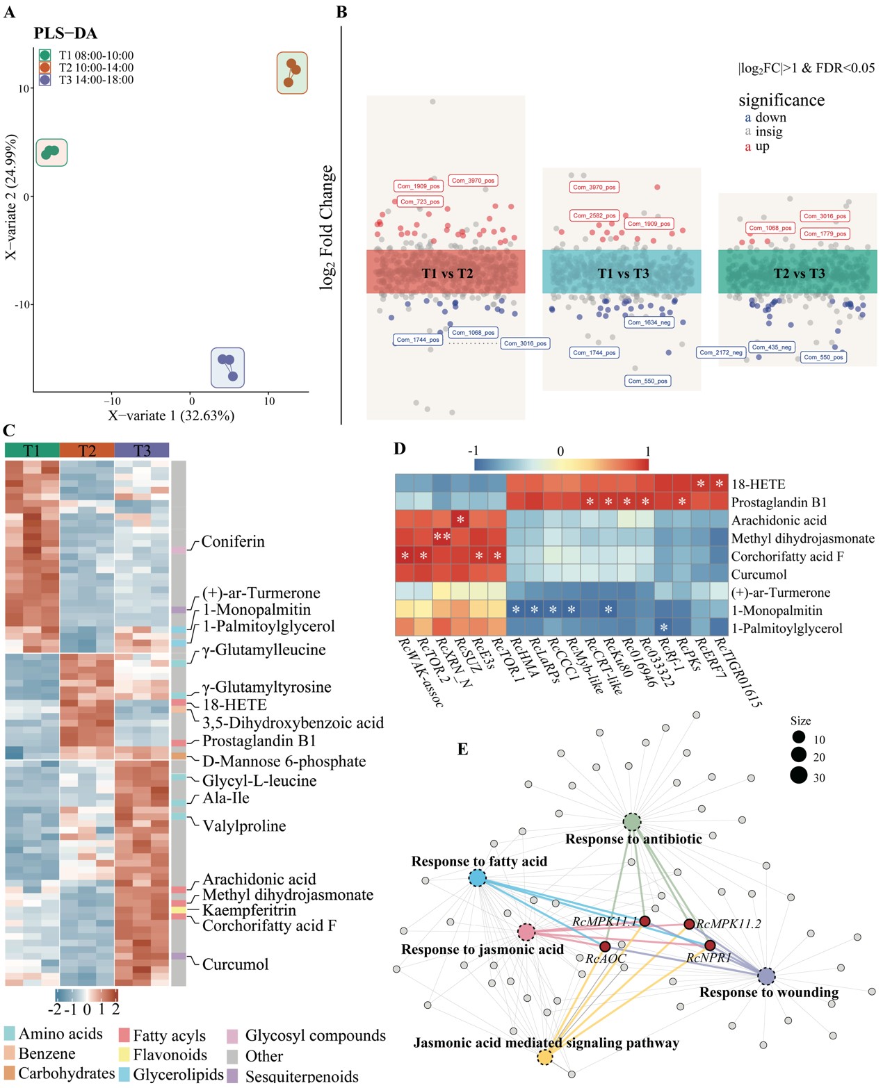
图3 花蜜成分及基因表达调控的日变化

图4 花生四烯酸相关的基因-代谢物调控网络