
近日,bat365中文官方网站陈穗云/廖菊够团队植物有性生殖分子演化研究小组在酚酶与植物的适应性演化,特别是在陆生环境中逆境适应、直立生长性状演化和有性生殖中的功能研究取得新进展。研究成果分别以封面文章“Phenoloxidases: catechol oxidase-the temporary employer and laccase-the rising star of vascular plants“(https://doi.org/10.1093/hr/uhad102)和“Polyphenol oxidases regulate pollen development through modulating flavonoids homeostasis in tobacco”(DOI10.1016/j.plaphy.2023.107702)在园艺学期刊Horticulture Research(Q1 Top1,IF 8.7)和植物学期刊Plant Physiology and Biochemistry(IF 6.5)上发表。
酚类化合物对植物适应陆地环境至关重要,其多样化也是物种多样性的表现形式之一。酚酶包括儿茶酚酶(COs,植物中通常指PPOs)和漆酶(LACs),负责酚类物质的氧化和聚合。然而,不同种类酚酶的起源、进化以及在植物演化和陆地定植过程中的差异功能不清楚。该研究表明酚酶在植物演化过程中经历了更新和迭代,伴随着植物酚类底物越来越多样化,催化酚类氧化聚合的酚酶也“鸟枪换炮“,从藻类中底物单一的酪氨酸酶,早期陆生植物中的儿茶酚酶,在维管植物中逐渐被底物宽泛的漆酶取代(图2)。在部分种子植物如园艺类苹果和土豆中,儿茶酚酶被大量保留,论文探讨了儿茶酚酶物种特异性保留的演化原因和生态适应意义。该论文阐释了植物界广泛存酚酶的起源和演化问题,为利用酚酶开展植物资源保护利用和环境适应研究,提供了强有力的理论支撑。该成果bat365中文官方网站教师廖菊够为第一作者,陈穗云教授为通讯作者。

图1 不同类群植物中的酚酶及酚酶的演化关系

图2 酚酶伴随着不同演化类群植物中酚类底物的多样化不断更新(封面文章)
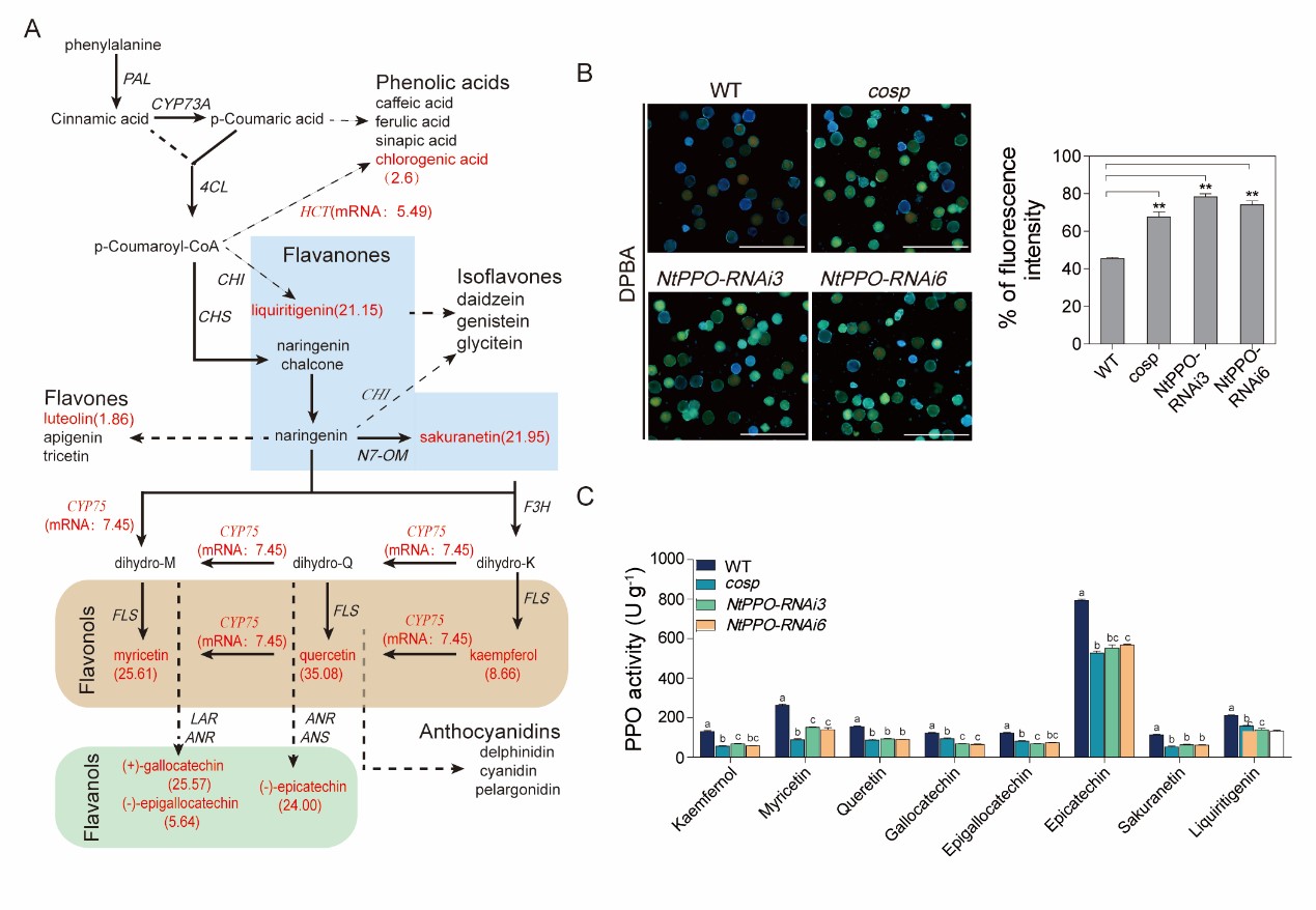
与许多种子植物中儿茶酚酶的收缩不同,番茄和烟草中保留了丰富的儿茶酚酶基因家族成员。儿茶酚酶被普遍认为在植物的抗病和抗损伤氧化中发挥重要功能,但其物种特异性的催化底物及其在植物生长发育中的功能知之较少。我们发现烟草的儿茶酚酶在生殖组织中大量表达,遗传学和生理学研究显示:儿茶酚酶通过调控类黄酮和活性氧的稳态,在烟草花粉发育和花粉管萌发,果实发育中发挥重要功能。儿茶酚酶被报道过在植物生殖组织中高表达,但一直缺乏遗传学证据证实其在植物有性生殖中的功能,本研究初次提供遗传学证据,揭示了儿茶酚酶在植物生殖发育中的生理功能,拓宽了对酚酶的理论研究认识。该成果魏学梅博士为第一作者,陈穗云和廖菊够为通讯作者。

以上成果得到了国家自然科学基金、云南省基础研究计划,及bat365中文官方网站“双一流”学科建设项目的支持。